Tuesday April 2026

হটলাইন

সেবা এবং ধাপ

নং শিরোনাম সেবার ধাপ কার্যকলাপ
  
মুক্তিযোদ্ধা সম্মানী ভাতা দেখুন
বিধবা ও স্বামীপরিত্যক্তা দুস্থ মহিলাভাতা দেখুন
অসচ্ছল প্রতিবন্ধী ভাতা কার্যক্রম দেখুন
বয়স্ক ভাতা কার্যক্রম দেখুন
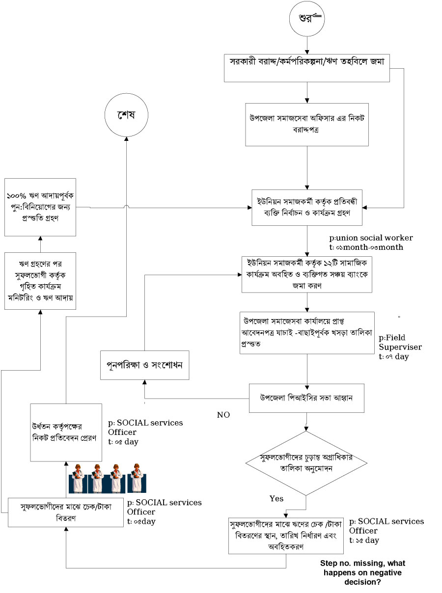
এসিডদগ্ধ ও প্রতিবন্ধীদের পুনর্বাসন কার্যক্রমের আওতায় ক্ষুদ্র ঋণ দেখুন
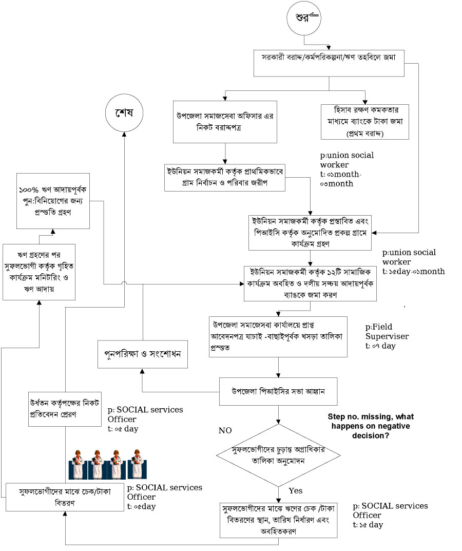
পল্লী সমাজসেবা কার্যক্রমের আওতায় সুদমুক্ত ঋণ দেখুন
দেখছেন ১ থেকে ৬ পর্যন্ত, মোট ৬ এন্ট্রি

এক্সেসিবিলিটি

স্ক্রিন রিডার ডাউনলোড করুন